I'm IAN NAQVIE

A GoHighLevel Frontend Developer.

I’m Ian Naqvie, a highly experienced GoHighLevel expert with the ability to design, manage, and optimize complete business systems end-to-end. With deep mastery in funnel design, automation, and CRM architecture, I confidently handle complex business operations—building scalable, high-performance systems backed by years of hands-on experience.

Co-Founder at GHL Techy

Co-Founder at Vezzur

I'm Ian Naqvie

A GoHighLevel Frontend Developer

I’m Ian Naqvie, a highly experienced GoHighLevel expert with the ability to design, manage, and optimize complete business systems end-to-end. With deep mastery in funnel design, automation, and CRM architecture, I confidently handle complex business operations—building scalable, high-performance systems backed by years of hands-on experience.

Available for new projects

NOW

I'm a Frontend Developer based in Pakistan. Calm over chaos, experimental over predictable, learning over consuming.

Freelancing, building systems with GoHighLevel while looking for my next opportunity.

Co-Founder at GHL Techy

Co-Founder at Vezzur

EXPERIENCE:

Chief Operating Officer

(Lead Stack Inc)

(Dec 2019-Dec 2021) Fulltime

Chief Operating Officer

(Omni metic) 

(Dec 2019-Nov 2023)    Fulltime

Frontend Developer

(MOGUL CLIENTS)

(Oct 2023-Ongoing)   Fulltime

My Designing Projects

I design high-impact funnels and interfaces focused on clarity, structure, and conversion-driven visuals. Here’s a selection of my work—highlighting strong design fundamentals, refined layouts, and user-centric design execution.

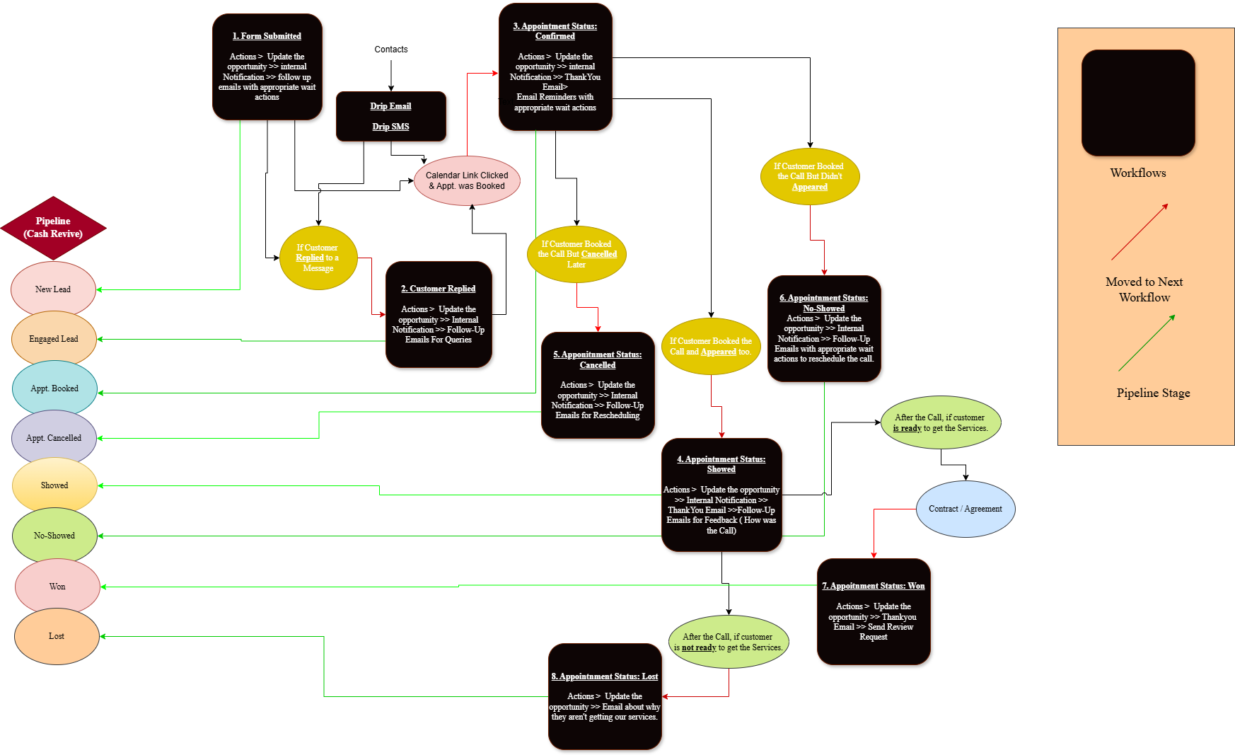
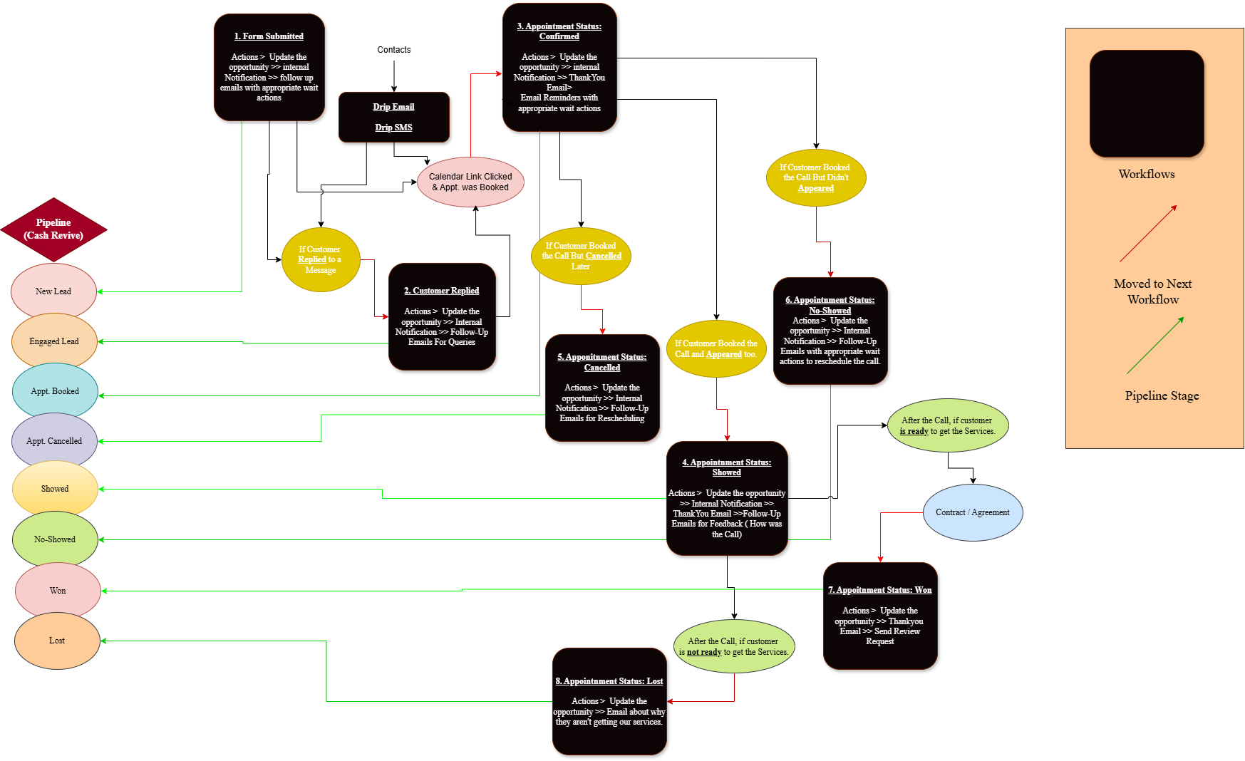
My Automations

I build smart, conversion-focused automations that streamline lead flow, enhance user experience, and eliminate manual work. Each automation is structured with clarity and logic—ensuring seamless handoffs, timely follow-ups, and data-driven actions that support scalable growth and measurable results.

CSS Expert:

Ian Naqvie is a highly professional CSS expert with deep, hands-on mastery of modern front-end styling and architecture. His expertise lies in advanced CSS systems—responsive layouts, complex grid and flex structures, scalable stylesheet architecture, performance-optimized styling, and pixel-perfect execution. Ian engineers CSS with precision, ensuring cross-browser consistency, accessibility, and long-term maintainability. Every interface he builds is clean, structured, and future-ready, reflecting his disciplined approach, technical depth, and loyalty to quality craftsmanship.

Dashboard

  • Sidebar customization.

  • Login page customization.

  • Custom logo per location.

  • Location based branding.

  • Custom pop-ups.

Designing Projects:

I design high-impact funnels and interfaces focused on clarity, structure, and conversion-driven visuals. Here’s a selection of my work—highlighting strong design fundamentals, refined layouts, and user-centric design execution.

Automations Projects:

I build smart, conversion-focused automations that streamline lead flow, enhance user experience, and eliminate manual work. Each automation is structured with clarity and logic—ensuring seamless handoffs, timely follow-ups, and data-driven actions that support scalable growth and measurable results.

CSS Expert:

I am a highly professional CSS expert with deep, hands-on mastery of modern front-end styling and architecture. My expertise lies in advanced CSS systems—responsive layouts, complex grid and flex structures, scalable stylesheet architecture, performance-optimized styling, and pixel-perfect execution. I engineer CSS with precision, ensuring cross-browser consistency, accessibility, and long-term maintainability. Every interface I builds is clean, structured, and future-ready, reflecting my disciplined approach, technical depth, and loyalty to quality craftsmanship.

Dashboards

  • Sidebar customization.

  • Login page customization.

  • Custom logo per location.

  • Location based branding.

  • Custom pop-ups.

EXPERIENCE:

Chief Operating Officer

(Lead Stack Inc)

(Dec 2019-Dec 2021) Fulltime

Chief Operating Officer

(Omni metic) 

(Dec 2019-Nov 2023)    Fulltime

Frontend Developer

(Go Sky Level) 

(Dec 2023-Nov 2024)    Fulltime

Frontend Developer

(Mogul Clients) 

(Nov 2024-Dec 2025)    Fulltime

Designing Projects:

Automations Projects:

Dashboards Projects:

Template crafted with love by ghltechy.studio

© 2026 | All rights reserved.